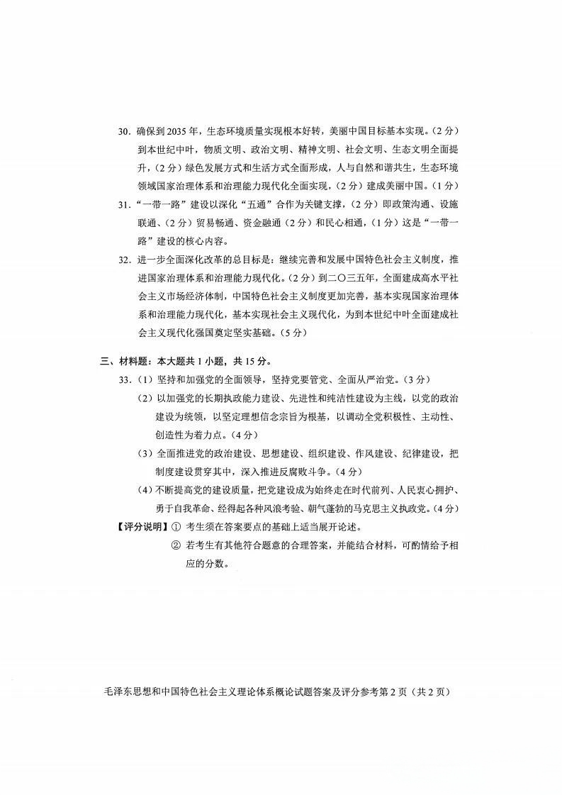
2024年10月重庆自考《12656毛概》真题及答案解析!
编辑整理: 重庆自考网 发表时间: 2025-06-11 【大 中 小】 点击数:







本文标签:重庆自考 公共课 2024年10月重庆自考《12656毛概》真题及答案解析!
转载请注明:文章转载自(http://www.zkw.cq.cn/)
⊙小编提示:添加【重庆自考网】招生老师微信,即可了解2023年重庆自考政策资讯、自考报名入口、准考证打印入口、成绩查询时间以及领取历年真题资料、个人专属备考方案等相关信息!

(添加“重庆自考网”招生老师微信,在线咨询报名报考等相关问题)

重庆自考网课程中心
重庆自考网声明:
1、由于各方面情况的调整与变化,本网提供的考试信息仅供参考,考试信息以重庆市教育考试院及院校官方发布的信息为准。
2、本网信息来源为其他媒体的稿件转载,免费转载出于非商业性学习目的,版权归原作者所有,如有内容与版权问题等请与本站联系。联系邮箱:952056566@qq.com
重庆自考便捷服务
- 微信交流群
- 微信公众号
微信扫一扫加入考生微信群
①学习交流、②考试提醒、③自考解答
④自考资料、⑤新闻通知、⑥备考指导

重庆自考网微信公众号
随时获取重庆市自考政策、通知、公告
以及各类学习微信公众号
- 热点文章
- 常见问题

